×
图片

打开微信,扫一扫二维码
订阅我们的微信公众号

×

打开手机,扫一扫二维码
即可通过手机访问网站并分享给朋友

EN

金石实务研究

《上海市绿色建筑条例(草案)》要点解读

2024-09-25 浏览次数:3774

图片


近年来,碳中和、ESG理念兴起,国家在环保与经济政策的融合上不断创新。2024年8月21日,上海市十六届人大常委会第十五次会议对《上海市绿色建筑条例(草案)》(以下简称《条例(草案)》)进行了审议,并向社会广泛征求意见。这一举措将绿色环保概念通过法规的形式与建筑地产行业相链接,预示着未来建筑行业的新方向。《条例(草案)》)共六章四十六条,主要包括了适用范围、建设标准、责任主体、监管及激励机制等方面内容,为上海市建筑行业的高质量发展提供了新的动能,同时也为全国其他地区提供了可借鉴的经验和模式。
金石吴昊律师团队从八个方面解读该草案的相关要点:
一、条例制定目标和依据
《条例(草案)》第一条明确,本条制定的目的是为了推进绿色建筑高质量发展,提升建筑品质,节约资源,减少污染和碳排放,改善人居环境,根据有关法律、行政法规,结合本市实际制定。
二、绿色建筑的定义
《条例(草案)》第二条第二款指出,绿色建筑,是指在全寿命期内,节约资源、保护环境、减少污染,为人们提供健康、适用和高效的使用空间,最大限度地实现人与自然和谐共生的高质量建筑,包括绿色民用建筑和绿色工业建筑。
该定义中,将绿色建筑需要满足的标准表达为:节约资源、减少污染、健康和高效、人与自然共生四个方面。如何从规划、设计、材料、施工工艺、维修保护方面实现上述标准,将是建筑行业需要探讨研究的领域。
《条(草案)》第十三条将绿色建筑进行了等级划分。
按照国家标准,绿色民用建筑划分为基本级、一星级、二星级、三星级四个等级;绿色工业建筑划分为一星级、二星级、三星级三个等级。
新建民用建筑应当按照绿色民用建筑一星级以上标准建设。其中,新建国家机关办公建筑、大型公共建筑和其他由政府投资且单体建筑面积达到一定规模的公共建筑应当按照绿色民用建筑三星级标准建设,具体办法由市住房城乡建设管理部门制定。
本市工业用地范围内用于办公、生活服务等非生产用途的新建建筑按照前款规定的绿色民用建筑标准建设。
鼓励新建居住建筑按照绿色民用建筑二星级以上标准建设;鼓励新建工业建筑按照绿色工业建筑一星级以上标准建设。
三、《条例(草案)》适用范围
从地域范围来看,《条例(草案)》适用于上海市行政区域内的所有新建建筑、扩建和改建项目。这意味着,不仅仅是新建建筑,已有建筑的改建、扩建也都需要满足“绿色”的要求。同时,明确城市基础设施的绿色建筑活动参照《条例(草案)》执行;鼓励农村村民自建住宅按照绿色民用建筑标准建设,鼓励临时建筑采用建筑节能、可再生能源等绿色建筑措施。
从项目阶段来看,《条例(草案)》适用于建筑项目的全生命周期管理,覆盖了从设计、施工到运营维护的各个阶段。无论是建筑的规划阶段、施工建设还是后续的日常运行和维护,条例都对绿色建筑的实施提出了详细的合规要求。
四、多维度政策支持与激励机制
《条例(草案)》(第三十一条)明确政府完善通过运用规划、土地、财政、金融、价格等多种政策工具,对绿色建筑提供全面的支持。同时,《条例(草案)》(第三十二条),将政策措施覆盖不仅对建筑开发和运营的直接支持,还通过容积率奖励、住房公积金贷款额度上浮、示范项目资金支持等具体手段激励个人和单位参与绿色建筑。
《条例(草案)》(第三十三条)绿色金融支持绿色建筑发展:通过绿色信贷、绿色保险、绿色债券等金融产品为绿色建筑项目提供融资支持,并依托绿色金融服务平台,提供绿色建筑相关信息,支持金融机构的服务创新。
《条例(草案)》(第三十四条、第三十五条)产业支撑与新技术、新材料应用:条例明确,本市推动绿色建筑智能建造与建筑工业化协同发展,推进绿色建筑的标准化设计、工厂化生产、装配式建造、智能化管理、数字化交付,形成涵盖科研、设计、生产加工、施工装配、运行等全产业链的绿色建筑产业体系。
而在新技术、新材料领域,为没有获得国家标准的材料和技术开辟新的道路。上述新工艺、技术、材料在经过本市一系列试验、论证、审定和认定后,可以直接用于建筑项目中。该规定属于开创性的规定,打破了原先标准化的市场模式。


图片


五、碳排放管理与碳交易机制的探索
《条例(草案)》(第三十六条):探索建立建筑领域的碳排放权交易机制,并逐步将碳排放达到一定规模的建筑纳入管理,推动建筑业的碳达峰和碳中和目标。这一条款首次在本市建筑领域引入碳排放权交易机制,量化并赋予碳减排行为价值,结合商业激励和市场交易,推动行业实现环保目标,是将碳排放管理引入具体行业中的创新实践,具有前瞻性。条例从建筑产业链的协同发展入手,促进智能化、工业化和技术创新的有机结合,提升绿色建筑产业的整体技术水平,并为未来的建筑信息化和智能化管理打下坚实基础。
六、智慧管理与数据共享平台建设
《条例(草案)》(第三十七条):提出通过绿色建筑质量追溯体系和碳排放智慧监管平台,利用大数据、智慧管理技术实现绿色建筑全生命周期的管理。此外,通过“一网通办”和数据共享,优化政务服务和业务协同。将智慧管理与大数据技术结合,提升绿色建筑管理的效率和透明度,标志着绿色建筑管理进入数字化、智能化的时代,优化了政府与行业之间的协调和信息流通。
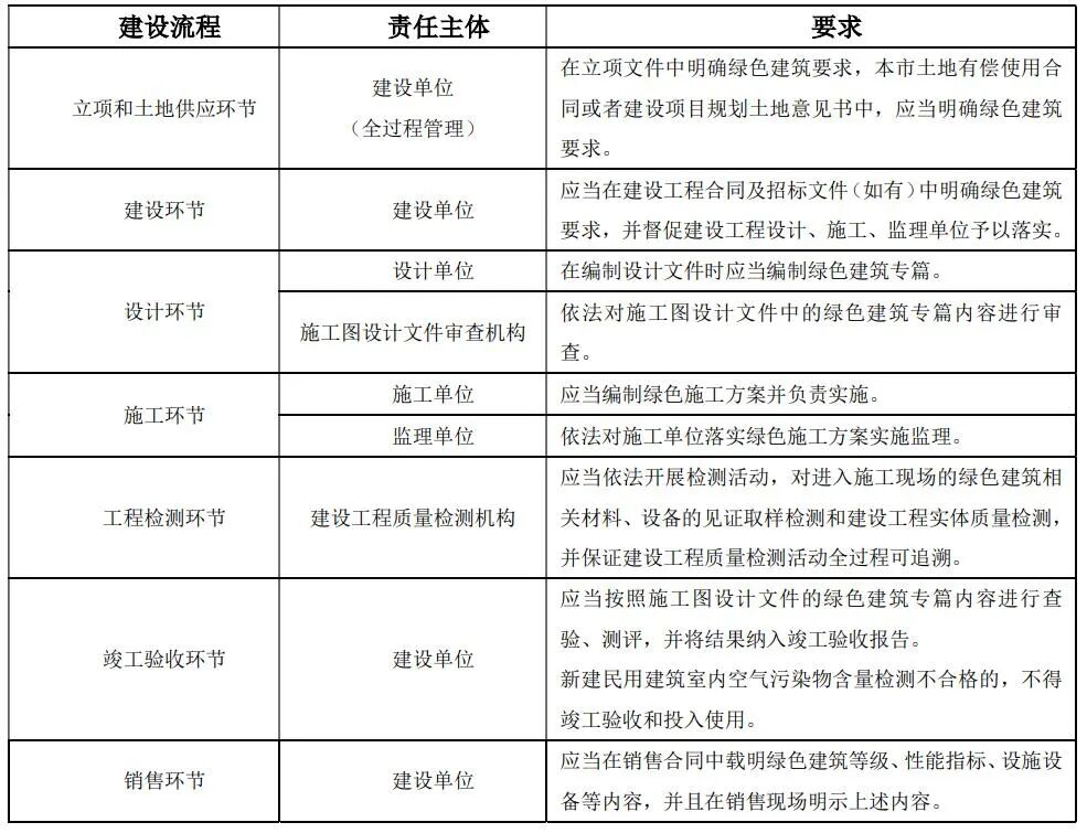
七、明晰绿色建筑发展工作的相关主体责任
《条例(草案)》结合建筑项目各个环节,确定责任主体及所承担的责任。我们律师团队经归纳,汇成表格如下


图片


八、违法行为的法律责任
《条例(草案)》第四十条至四十四条,规定了违法行为的类别及法律责任,详细见以下汇总列表:


图片


综上,《条例(草案)》在原先《上海市建筑节能条例》的基础上,提出全新的“绿色建筑”的概念,并就实施与落地的各个环节、责任主体明确了方向和路径。虽然该草案条文是框架式的规定,许多细节需要在实施中进一步细化和填补,《条例(草案)》对提升上海市绿色建筑发展能级,促进城乡建设绿色发展、提供了坚实有力的法治保障。


图片


上海市金石律师事务所

地址: 上海市浦东新区世纪大道1168号东方金融广场B座25层
电话: +86-21-68755522 68755533